欢迎光临呼伦贝尔职业技术学院!
Loading
设为首页
加入收藏
进入旧版
i
网站首页
i
学院概况
学院简介
领导班子
历史沿革
办学指导思想
办学定位
办学理念
办学特色
校徽及释义
学院精神
校训及释义
校风、教风、学风
i
组织机构
教学部门
党政管理部门
群团部门
教辅部门
i
教学机构
i
继续教育学院
i
招生网
i
就业网
新闻中心
通知公告
学院动态
部门看点
部门信息
交流合作
信息公开
特别关注
校园视点
他山之石
职院思政
校企合作
校园文化
师德师风建设年
专业特色
招标采购
影像校园
快捷导航
招标采购
您现在的位置:
首页
» >
新闻中心
>
招标采购
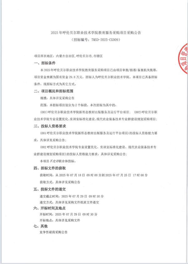
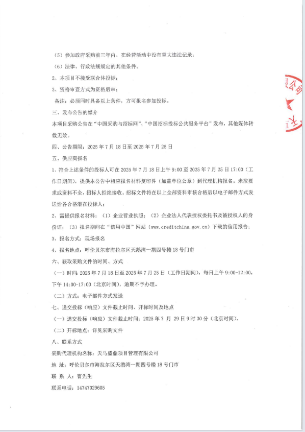
2025年呼伦贝尔职业技术学院教育服务采购项目采购公告(招标编号:TMSD2025-CG009)
作者:采购管理
发布时间:2025/7/18 16:44:09
点击数: 0 次
上一篇:
呼伦贝尔职业技术学院设备采购项目询价公告(二次)
下一篇:
没有资料